Remove Ribbon Cable J3

ClosedOverview/Background Information

When in manual mode, the PIC microcontroller ignores input from the PathPilot® controller. In automatic mode, the PIC microcontroller accepts input from the PathPilot® controller. When ribbon cable J3 is removed, the Spindle Mode switch automatically defaults to automatic mode. If your system is ignoring input from the PathPilot® controller, you can determine if there is a fault with the Spindle Mode switch by removing ribbon cable J3.

ClosedWhat Steps Have I Already Taken?

You've determined that:

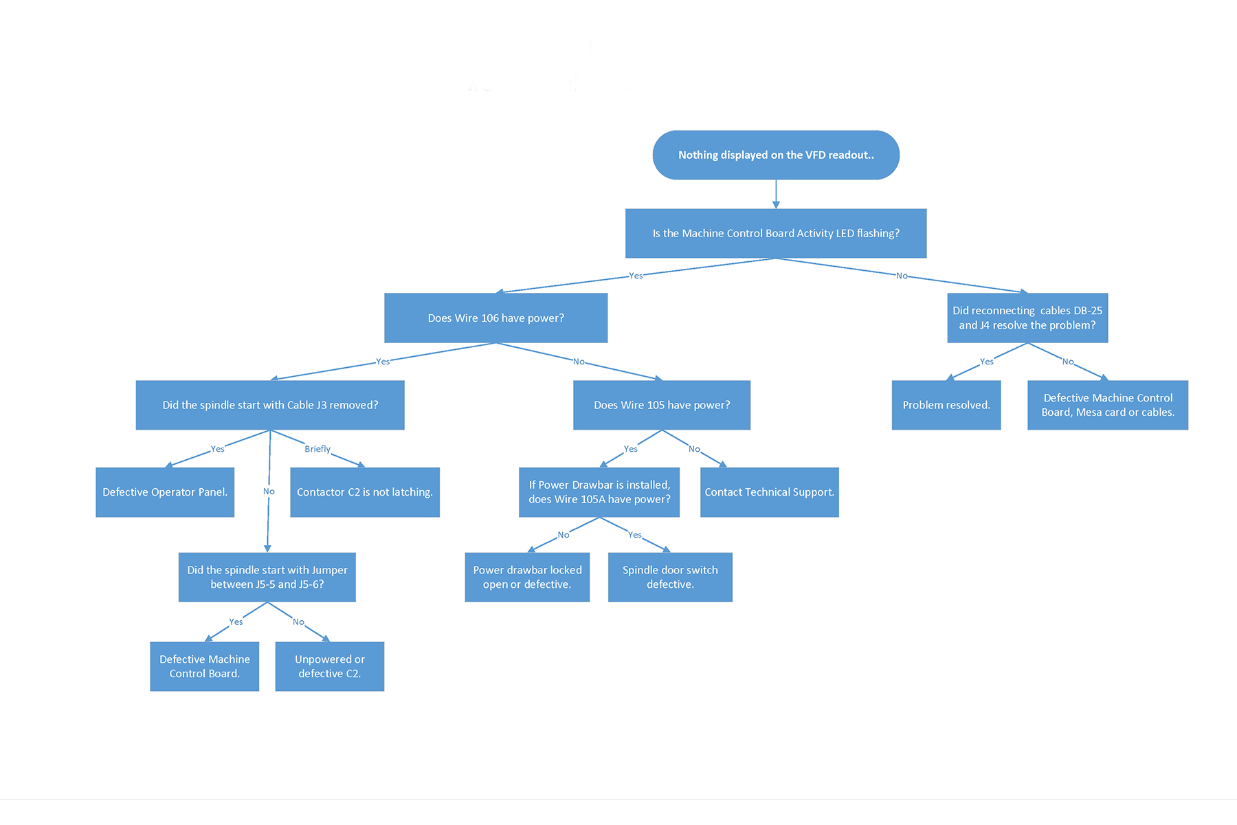
  • The contactor C2 isn't powered on
  • The Machine Control Board is communicating with the PathPilot® controller
  • The variable frequency drive (VFD) isn't powered on
  • Wire 106 has voltage

Follow the Troubleshooting Steps to determine the cause of the spindle start failure.

Before You Begin

If you haven't yet done so:

  1. From the PathPilot® interface, in the RPM DRO field, type 1000 and press ENTER on the keyboard.
  2. Click FWD.

  3. Open the electrical cabinet door.

    WARNING! Electrocution Hazard: When servicing the machine from inside the electrical cabinet, always use caution. Points in the electrical cabinet have high voltages that can electrocute or shock you. Even after you've powered off the machine, electronic devices in the electrical cabinet may retain dangerous electrical voltages. Only qualified electrical machinery technicians should perform maintenance or troubleshooting procedures inside the electrical cabinet while power is still on.

  4. Locate the Machine Control Board.

Troubleshooting Steps

  1. Locate ribbon cable J3.


  2. Remove ribbon cable J3.

  3. From the PathPilot® interface, click Stop. Then, click FWD.

Did the spindle start?

  • Yes: This means that the Spindle Mode switch on the operator panel is defective and must be replaced. Reconnect ribbon cable J3 to the Machine Control Board. Tormach Technical Support for guidance on how to proceed.
  • Yes, momentarily: Reconnect ribbon cable J3 to the Machine Control Board. Go to Inspect Wires 106 and 107 on Contactor C2.
  • No: Go to Put a Jumper Wire Between Wires J1-3 and J1-4.